企业资讯

News Center

当前位置: 首页 > 企业资讯

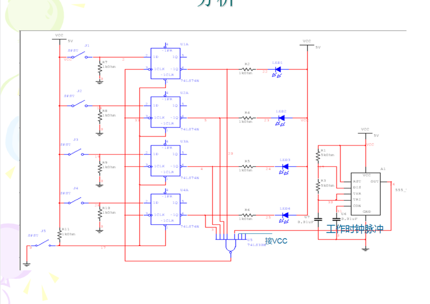
HL-404 数字逻辑电路实验箱-555时基电路及其应用

更新时间:2024-03-10点击次数:

image.png

image.png

image.png

image.png

image.png

image.png

image.png

image.png

image.png

image.png

image.png

image.png

image.png

image.png

image.png

image.png

image.png

image.png