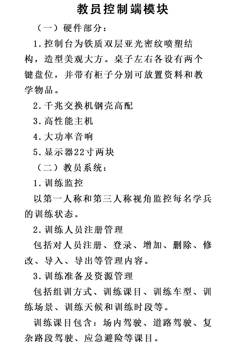
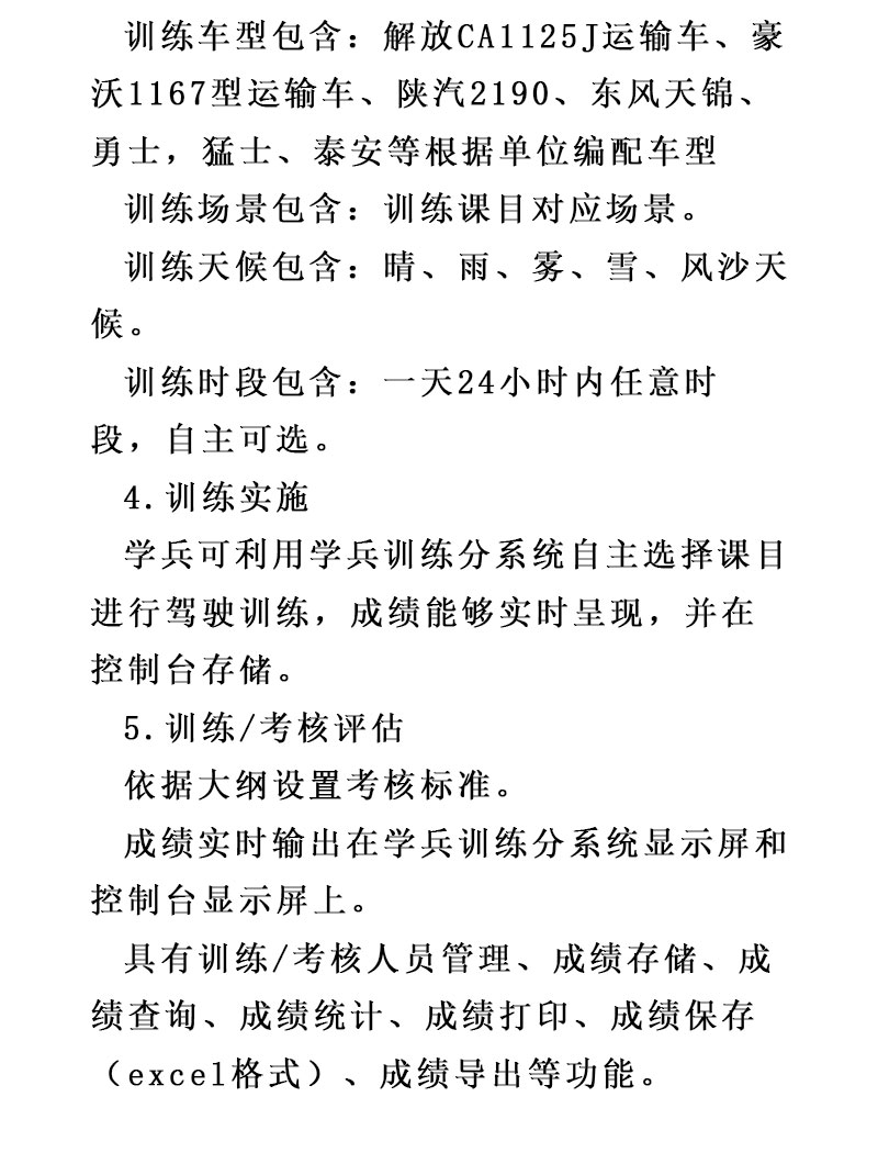
公司产品
当前位置: 首页 > 公司产品 > 汽车驾驶模拟器
通用电工电子电力拖动实验室
维修电工技师电气实训考核装置
电力电气及自动化实训设备
电工模电数电电力拖动实验设备
电工技术实训与考核电学实验室
高性能电工电子电拖实训实验装置
电子工艺实训考核装置
电机电力电子实训装置
可编程单片机PLC实训装置
变频调速实训装置
工业自动化实训设备
光机电一体化实训装置
机床电气技能实训装置
教学实验箱
家电、制冷制热实训装置
液压与气动PLC实训装置
电梯扶梯技术实训装置
计算机、微机原理实训装置
建筑宇楼实训装置
过程控制实训装置
太阳能、风能实训装置
煤矿安全培训技能设备
船舶工程技术实训装置
机械陈列柜
机械机构实训装置
汽车教学设备
汽车驾驶模拟器
工程机械模拟机
财会钳工制图桌
特种作业考培设备
传感器实验装置
环境工程技术实训装置
轨道交通实训设备
医学复苏模拟人
13588929501
上一篇:HL-T165动感六轴单座汽车驾驶模拟器实训设备教学装置
下一篇:HL-X26T3三通道东风天锦六轴驾驶模拟器实训设备教学装置
在线留言
服务热线: 13588929501